娱乐新闻
-
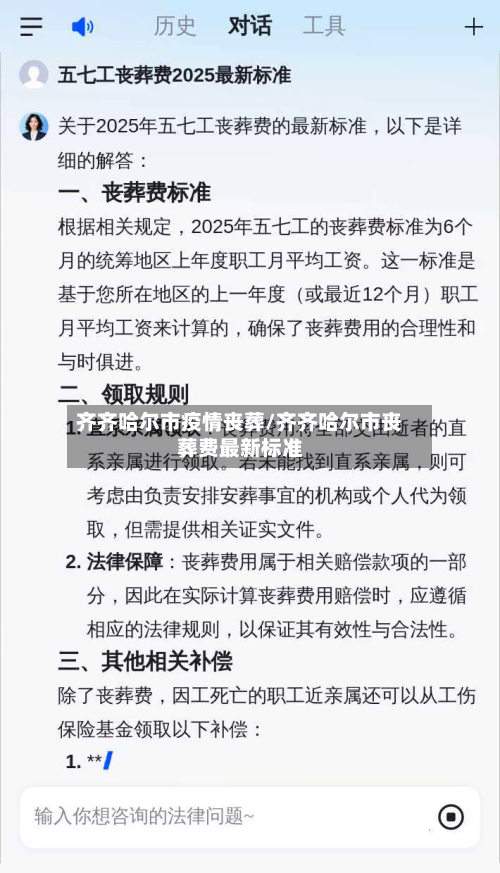
齐齐哈尔市疫情丧葬/齐齐哈尔市丧葬费最新标准
在疫情中死亡的补助金吗?有补贴。在疫情中被传染国家给治疗,去世后家属会有补贴。另外如果购买了商业保险,不幸感染新冠肺炎身故是可以获得理赔的,理赔金额也较多,可以为投保人家属提供较好的保障。普通人在面对大病大灾的时候,抵御风险的能力特别弱,...
-
【庆阳市最新疫情,庆阳市最新疫情最新消息】
庆阳疫情什么时候结束022年10月24日。庆阳市新冠肺炎疫情防控指挥部决定,在2022年10月24日,解除封禁,疫情得到良好控制,疫情风险变小,庆阳疫情暂时结束。庆阳是甘肃省辖地级市,地处中国西部地区、甘肃省东部,东接陕西省的宜君,属黄河...
-
神池市最新疫情消息/神池县疫情通报
内蒙古包头市到山西省神池县的火车最佳选取时间截止到2016年10月,内蒙古包头市到山西省神池县的火车,中途需要转车。例如,6859次快速列车是从包头东08:58发车,11:25到达鄂尔多斯(当日);C645次城际动车是从集宁南10:45发...
-
新州市有疫情吗/新州市是哪个地方
2022年11月21日山西省新型冠状病毒肺炎疫情情况〖壹〗、现有确诊病例410例(含重症7例)。累计治愈出院81168例,累计死亡4634例。累计报告确诊病例86212例,现有疑似病例6例。累计追踪到密切接触者869056人,尚在医学观察...
-
【来宾市各县疫情,来宾市新冠肺炎情况】
来宾市市长雷应敏到双蚁药业检查抗疫爱卫清洁行动情况月10日,来宾市市长雷应敏率队到双蚁药业检查抗疫爱卫清洁行动情况,实地走访企业多处场所并作出工作指示。陪同人员:双蚁药业董事长王波、副总经理覃争、工会主席程敏光陪同检查。检查场所:雷市长一...
-
【梧州市疫情病例,梧州疫情通报】
广西梧州疫情严重吗不严重。截止到2022年10月12日据梧州疫情防控工作报告查询显示,梧州新增新冠肺炎患者0例,是我国低风险地区,疫情不严重。疫情防控工作形势严峻,居民出行应做好防护措施,减少人员聚集。不严重。通过查询疫情最新消息显示,截...
-
善安市最新疫情(善堂疫情)
全国已有29个省区市倡议就地过年,为响应这个号召各地都出了什么措施...〖壹〗、全国多地通过发放补助、消费券及提供公共服务等措施响应“就地过年”倡议,既助力疫情防控,又稳定就业并带动相关经济活动。具体如下:“就地过年”倡议的覆盖范围与目的...
-
太原市下元疫情/太原市疫情情况
下元商贸封了吗此次闭店升级是下元商贸城适应市场变化、契合区域发展的必然选取。通过改造,这座老牌商场有望以全新面貌重焕生机,成为太原商业升级的典范。没有。太原市下元商贸城的地址是位于太原市万柏林区和平南路,通过查询相关资料显示:截止至202...
-
天水市关于疫情/天水官方网站关于疫情
兰州市安宁区、陇南徽县、文县、天水市秦州区发布紧急寻人!兰州市安宁区、陇南徽县、文县、天水市秦州区紧急寻人信息汇总如下:兰州市安宁区时间及交通方式:7月9日07:00—07:25乘坐BRT公交车(西北师大—兰州西站),07:32—07:...
-
【中山市疫情餐饮,中山疫情餐饮业关门】
广东:多地陆续撤除部分道路检疫检查站点0日上午,梅州城区4个高速收费站入口的联合检疫检查点已完成撤除,不再对过往车辆人员进行检查检测。按照分级防控措施要求,梅州境内除保留54条省界公路交通卫生检疫站外,其余非省界联合检疫点将于近日陆续撤除...