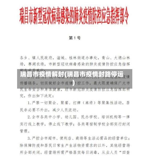
瑞昌疫情最新情况什么时候解封的
〖壹〗、解封了。通过查询疫情防控部门要求规定 ,截止到2022年12月8日,瑞昌疫情解封了 。瑞昌市,江西省辖县级市 ,由九江市代管,地处长江中下游南岸,北襟长江“黄金水道” ,瑞昌市东连柴桑区,南临德安县 、武宁县,西毗湖北省阳新县。

〖贰〗、南昌深世界物流园疫区已解封。2022年12月8日0-24时,江西省新增本土无症状感染者35例 ,南昌市12例,其中西湖区4例、青山湖区1例 、红谷滩区3例、南昌县2例、安义县2例 。九江市23例,其中濂溪区3例 、浔阳区8例、柴桑区9例、瑞昌市3例。


瑞昌今天为什么学校停课
因为突发新冠肺炎疫情。一时间 ,瑞昌市学校停课、工厂停产 、商场停业,疫情防控刻不容缓 。新型冠状病毒肺炎,简称“新冠肺炎 ” ,世界卫生组织命名为“2019冠状病毒病” ,是指2019新型冠状病毒感染导致的肺炎。2019年12月以来,湖北省武汉市部分医院陆续发现了多例有华南海鲜市场暴露史的不明原因肺炎病例 ,证实为2019新型冠状病毒感染引起的急性呼吸道传染病。

月22日,瑞昌市城东学校校长何仁松对记者称,两周前 ,该校六『3』班学生陈某因未穿校服,班主任邓某在对陈某进行批评教育的同时,实施了踢打体罚。事发后,学校未接到相关情况反映 ,该生一直在校上课 。3月20日上午,学生家长来校反映情况。接到家长反映后,学校安排专人调查核实 ,并积极与家长沟通。
二,老师欠缺修养 某些老师缺乏师德修养,喜欢使用淫威迫使学生屈服 ,所以就会有暴力殴打学生,导致的后果是严重的,培养出来的下一代就会或多或少存在暴力倾向 。进而影响了下一代的身心健康。三 ,学生爱美之心缺乏疏导 我们在学校经常可以看到,学生爱穿上时装,尤其是女生 ,爱穿裙子。
地震发生后成都市及附近地区群众,由于受唐山地震的影响,产生了严重的恐震心理,从而出现了惊慌、外逃、外迁 、跳楼现象 ,给社会生活带来影响 。同时地震谣言四起,人心浮动,加剧了社会不安定状况 ,造成学校停课,商店停业,厂矿停产现象。
同时地震谣言四起 ,人心浮动,加剧了社会不安定状况,造成学校停课 ,商店停业,厂矿停产现象。 河北尚义地震 1998年1月10日11时50分,尚义以东地区发生2级地震 ,造成了严重的人员伤亡和经济损失,是当年中国大陆地区最严重的一次地震灾害 。地震灾区涉及张北、尚义、万全和康定县的19个乡镇,灾区人口近17万。
瑞昌市万达广场近况
正常营业。根据楼盘网显示,瑞昌市万达广场位于江西省九江市该地区无新增病例 ,处于常态化管控状态,可以进入万达广场,进入时不再需要出示48小时核酸检测阴性报告 ,也不再需要佩戴口罩 。
该广场2023年建成开业。瑞昌市万达广场正式开工建设,而其重新开业时间是2023年建成开业。该项目位于瑞昌市安定湖地块,总投资约4亿 ,建设设施包括IMAX影院 、万达宝贝王、超万平米生活超市、娱乐 、美食、休闲等。
恢复 。通过查询瑞昌市万达广场资料显示,截止2022年9月19日,瑞昌市万达广场恢复以往人气 ,因疫情原因,导致人流量少,9月19日的万达才是正常情况下该有的状态。
从江西省景德镇市回江西省九江市瑞昌市要隔离吗
〖壹〗、疫情防控措施未改变前 ,需要隔离。现在防控措施放宽,只要自己做好防控措施,到瑞昌市不需要隔离了 。
〖贰〗 、设区市层级江西省共设11个地级市,分别为南昌市、九江市、上饶市、抚州市 、宜春市、吉安市、赣州市 、景德镇市、萍乡市、新余市 、鹰潭市。这些设区市是江西省的一级行政区划 ,承担区域政治、经济、文化中心职能。
〖叁〗 、行政职能:县级市的政府机构设置和权限小于地级市,通常不设区或仅设少量街道 。管辖范围:县级市的辖区面积和人口规模一般小于地级市。典型代表:乐平市:由景德镇市代管,以陶瓷产业和农业闻名。瑞昌市:由九江市代管 ,是长江沿岸的重要工业城市 。
〖肆〗、从江西省景德镇市前往湖北武穴市,最经济实惠的路线是这样的:首先,您需要从景德镇汽车站出发 ,乘坐前往九江市的长途汽车,大约行驶9景高速公路。抵达九江后,在九江客运总站下车 ,无需换乘,您可以在同一车站购买九江至瑞昌市码头镇的车票,票价为14元。
〖伍〗、九江市:浔阳区 、庐山区 ,瑞昌市、共青城市,九江县、武宁县、修水县 、永修县、德安县、星子县 、都昌县、湖口县、彭泽县 。 萍乡市:安源区 、湘东区,上栗县、芦溪县、莲花县。 新余市:渝水区,分宜县 、高新区、仙女湖区、孔目江区。 鹰潭市:月湖区 、贵溪市、余江县。
8月份瑞昌市免费核酸检测吗
〖壹〗、是的 。瑞昌市 ,江西省辖县级市,位于江西省北缘、九江市西部,长江中游南岸 ,北倚长江,与湖北省武穴市隔江相望,由九江市代管。经查询 ,2022年瑞昌市8月份设置54个免费核酸检测点,其中,医疗机构内19个 ,医疗机构外35个(含经开区和码头工业城设立的11个流动检测点),为来(返)瑞人员 、重点行业从业人员和有意愿进行核酸检测的市民提供便民免费核酸检测服务。
〖贰〗、免费 。根据资料调查显示按照市疫情防控指挥部工作部署,截止至2022年8月21日瑞昌城区开展第十轮全员核酸检测工作。在广场花园小区、南水中央公园小区等核酸采样点 ,魏堂华实地察看了解采样点人员配备 、工作流程、秩序维护等情况,就近为群众提供免费核酸检测服务。
〖叁〗、免费 。根据瑞昌市疫情防控官方网站查询,针对当前疫情防控严峻形势,从2022年3月15日起 ,瑞昌市24小时为返瑞人员提供核酸检测,在做好疫情防控的同时,实现最大程度的便民。8月份也免费。截止2022年9月14日核酸依旧免费 。
〖肆〗 、不要。义乌 ,浙江省辖县级市,由金华市代管,古称“乌伤” ,瑞昌市,江西省辖县级市,由九江市代管。位于江西省北缘 ,截止2022年8月11日,经查询浙江义乌市地区的疫情防控政策显示,浙江义乌市地区属于低风险 ,计划出发到瑞昌市是不需要进行隔离的,只需要准备核酸检测阴性报告就行了 。
〖伍〗、正常营业。根据楼盘网显示,瑞昌市万达广场位于江西省九江市该地区无新增病例,处于常态化管控状态 ,可以进入万达广场,进入时不再需要出示48小时核酸检测阴性报告,也不再需要佩戴口罩。
〖陆〗、不是。据查询相关公开信息截止2022年12月7日 ,九江市瑞昌市均属于常态化防控区域 。当地的防疫政策为往/返浔人员须持48小时内核酸检测阴性证明,并提前1天向所在社区(村) 、单位、宾馆酒店报备。









