秦皇岛疫情现在咋样
〖壹〗 、截止至2022年11月28日,秦皇岛疫情较为严重 。截止至2022年11月28日 ,秦皇岛市共有疫情高风险区域54个,疫情高风险区域6个。当前,疫情形势严峻复杂 ,请广大市民密切关注市、区疫情防控指挥部发布的通告,切实履行疫情防控责任,严格落实各项疫情防控措施。秦皇岛,别称:港城、临榆 。秦皇岛地处中国华北地区 、河北东北部、南临渤海。秦皇岛隶属于河北省地级市。

〖贰〗、月26下午 ,秦皇岛市海港区第三场新冠肺炎疫情防控工作新闻发布会通报,截至25日24:00,海港区范围内涉确诊病例已封控小区45个 ,1个村,3个住所,涉及2个镇 ,10个街道,1个开发区。共涉及楼栋550栋,45373户 ,83432人 。

〖叁〗、通过查询相关资料显示,秦皇岛疫情今天封了2个小区,因为现在是2022年9月6号 ,秦皇岛防疫部门发布公告称,截至6号下午5点,已经有2名密接者检测出阳性,后立即对居住的东方明珠城小区 ,东华北里2个小区采取封控措施,最大程度阻断疫情传播途径。所以秦皇岛疫情今天封了2个小区。

〖肆〗 、秦皇岛在多次应对新冠疫情时整体表现良好,但过程中也出现了一些不良现象 ,具体如下:部分超市哄抬物价、限购商品:在新冠病毒携带者被集中隔离初期,市面上常出现谣言,引发群众抢购蔬菜、粮食等生活物资 。部分不良商家趁机哄抬物价 ,甚至每隔十几二十分钟就调高一次蔬菜费用,人为制造恐慌情绪,大发国难财。

河北哪里有疫情了
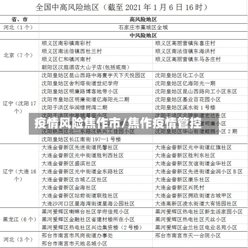
石家庄市进入战时状态2021年1月3日 ,石家庄市应对新冠肺炎疫情工作会议决定,全市迅速进入战时状态,启动疫情防控各项工作制度机制。此决定基于当日河北省新增4例本地确诊病例的疫情形势 ,旨在强化防控措施以遏制病毒传播 。
河北藁城疫情核心区增村镇12个村超2万村民被紧急转移实施异地隔离,主要因当地对传统封村隔离信心不足,推测环境多处阳性使封村措施有效性面临挑战,异地隔离是更安全妥帖的做法。事件背景1月2日藁城第一例新冠患者确诊后 ,4日开始增村村口封闭,村民多数“插上门自己隔离”。
通过查询相关资料显示,河北疫情在石家庄张家口 。截止2022年8月23日河北新增无症状感染者4例 ,其中石家庄市2例(桥西区1例 、正定县1例),为外省来冀返冀乘客,在集中隔离点筛查发现;张家口市2例(怀来县) ,在集中隔离点筛查发现。
秦皇岛疫情今天封了几个小区
通过查询相关资料显示,秦皇岛疫情今天封了2个小区,因为现在是2022年9月6号 ,秦皇岛防疫部门发布公告称,截至6号下午5点,已经有2名密接者检测出阳性 ,后立即对居住的东方明珠城小区,东华北里2个小区采取封控措施,最大程度阻断疫情传播途径。所以秦皇岛疫情今天封了2个小区 。
个。通过查询秦皇岛市疫情防控中心官方网站了解到,截止2022年10月11日 ,该市内新增无症状患者3例,属于中风险地区,其中海港区盛秦世界小区、和美二期小区、森林家园二区3个小区有无症状患者病例 ,已被封禁。用户可通过秦皇岛市疫情防控中心官方网站查询了解最新情况。
秦皇岛疫情封了8个小区 。根据秦皇岛市2022年10月9日当天的疫情防疫公开情况显示,秦皇岛市的高风险地区有5个,中风险地区有3个 ,被封的小区共有8个。
月26下午,秦皇岛市海港区第三场新冠肺炎疫情防控工作新闻发布会通报,截至25日24:00 ,海港区范围内涉确诊病例已封控小区45个,1个村,3个住所 ,涉及2个镇,10个街道,1个开发区。共涉及楼栋550栋,45373户 ,83432人 。
无小区封控。格努秦皇岛疫情防疫部通知了解到,11月2日无小区封控。截止11月3日,秦皇岛疫情得到疫情得到有效控制 ,疫情期间请广大市民配合做好乘车安全和疫情防控工作,共同维护安全 、畅通、文明的行车环境 。
秦皇岛疫情暴露了高层住宅小区在应对公共卫生危机时存在的严重缺陷,主要体现在人口密度过高、隔离条件不足以及生活体验恶化等方面。









