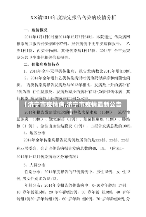
济宁疫情因为什么爆发
因为一台婚宴引起的疫情爆发。通过查询相关信息显示:根据溯源情况和专家初步分析,本轮疫情与外省返鲁人员有关 ,经排查,近来济宁全市17名感染者均为28日婚宴同桌或同房间就餐人员 。9月1日上午,山东省济宁市召开新冠肺炎疫情防控工作新闻发布会。

外省返鲁人员传播。2022年9月29日济宁疫情爆发的原因是外省返鲁人员传播 ,导致的爆发性疫情 。济宁,山东省辖地级市,山东省政府批复确认的淮海经济区中心城市之历史文化名城、滨水生态旅游城市。

通过查询相关资料显示 ,济宁疫情这么多是因为入鲁返鲁人员引起的。济宁这次疫情的传染源:是一位大货车司机——省外货车司机,入鲁返鲁人员引起的,再有三场婚宴放大的本地疫情传播 。所以济宁疫情这么多是因为入鲁返鲁人员引起的。

山东济宁疫情是由婚宴引爆的 ,扰了今年中秋节。截止9月10日,新增15例无症状感染者,截至9月10日已经累计448例了 。
济宁新增无症状感染者46例!分布在这几个县区!
济宁高新区:1例,为省外返济人员 ,系居家隔离医学观察检出。同时,2022年12月1日0时至24时,全市无本土确诊病例出院。本土无症状感染者解除医学观察8例 ,其中任城区2例,曲阜市1例,邹城市1例 ,鱼台县1例,梁山县3例。截至2022年12月1日24时,全市现有本土确诊病例4例 ,本土无症状感染者352例 。
梁山县:2例 均为省外返济人员,均系重点人员筛查检出 太白湖新区:3例 均系居家隔离医学观察检出 其他疫情信息:2022年12月4日0时至24时,全市本土确诊病例出院1例 ,在济宁经开区。
022年12月9日0时至24时,济宁新增本土无症状感染者15例,分布情况如下:任城区:3例,均系居家隔离医学观察检出。邹城市:3例 ,均系集中隔离点检出 。微山县:1例,系集中隔离点检出。嘉祥县:2例,均系主动就诊检出。汶上县:3例 ,2例系重点人员筛查检出,1例系主动就诊检出 。
月7日0时至24时,山东省报告新增本土确诊病例3例 ,新增本土无症状感染者46例,涉及济南 、济宁、威海等八地,无新增境外输入确诊病例 ,新增境外输入无症状感染者11例。 具体数据及分布如下:本土确诊病例:新增本土确诊病例共3例。分布地区:济南1例、济宁1例 、威海1例 。
022年12月6日0时至24时,济宁新增本土无症状感染者21例,分布情况如下:任城区:7例 ,4例系居家隔离医学观察检出,1例系社区筛查检出,2例系重点人员筛查检出。兖州区:2例,1例系居家隔离医学观察检出 ,1例系重点人员筛查检出。曲阜市:1例,系社区筛查检出 。邹城市:2例,均系集中隔离点检出。

【最新】汶上警方通报
汶上警方通报了两起涉疫案件及一起违反疫情防控规定事件的处理情况 ,并附济宁市公安局关于依法严厉打击涉疫情防控违法犯罪行为的通告,具体内容如下:具体案件及事件处理情况贾某某违反疫情防控规定事件7月27日18时许,在汶上县某小区北门 ,小区居民贾某某违反疫情防控规定,强行带领家人外出。
星钻科技相关最新消息显示,其幕后操盘手朱某燕(曾用名朱某霖)已回国 ,近来面临法律追责,后续将有主流媒体跟进报道。核心人物回国:星钻科技、德鑫集团、克比亚相关股东及幕后操盘手朱某燕已回国 。朱某燕被指多次伙同外国人实施诈骗,导致大量中国百姓财产受损 ,家庭破裂。
本报济宁4月13日讯两名犯罪嫌疑人预谋后,在济宁市汶上县康驿镇将一名9个月大的女婴抢走后,与另一名同伙一起前往梁山境内准备卖掉。汶上警方接到报警,立即组织警力开展围堵 ,仅用两小时就将准备交易的两名嫌犯抓获,成功解救了被抢女婴 。随后,另外一名嫌犯也被警方抓获。
济宁新增15例无症状,分布在这几个县区!
〖壹〗 、梁山县:1例 ,系集中隔离点检出。济宁高新区:1例,系主动就诊检出 。太白湖新区:1例,系主动就诊检出。此外 ,2022年12月9日0时至24时,全市本土确诊病例出院1例,在任城区。
〖贰〗、济宁市2022年11月17日0时至24时新冠肺炎疫情情况2022年11月17日0时至24时 ,全市报告新增3例本土确诊病例,其中,任城区1例 ,系居家隔离医学观察检出;邹城市1例,系社区筛查检出;汶上县1例,为省外返济人员,系集中隔离点检出 。
〖叁〗、022年10月18日0时至24时 ,山东省报告新增本土无症状感染者12例,无新增本土确诊病例,新增境外输入无症状感染者3例 ,境外输入无症状感染者转为确诊病例1例,另有本土及境外输入病例出院和解除医学观察情况,截至当日24时现存病例数如下。
〖肆〗 、022年11月15日0时至24时 ,济宁新增本土确诊病例3例,新增本土无症状感染者22例。具体信息如下:新增本土确诊病例:3例,其中2例系集中隔离点检出 ,1例系居家隔离医学观察检出 。
〖伍〗、当地疫情呈现出点状零星分布的特点,出现疫情泛滥之后,当地有关部门立即开具相关防控措施 ,展开疫情防控,近来当地疫情并无外溢风险。截至2022年9月11日,山东济宁新增本土病例零例,新增本土无症状感染者15例 ,现有确诊病例13例,累计确诊284例。
〖陆〗、济宁市(2例)病例1:女性,57岁 ,1月9-12日武汉逗留,21日因全身酸痛、气促就诊后隔离,22日确诊。密切接触者15人 ,无异常 。病例2:1月24日新增1例,具体信息未单独详述,累计确诊2例。日照市(2例)病例1:25岁男性 ,1月17日由武汉来日照,18日发热,22日就诊后隔离 ,24日确诊。
2022山东各市艾滋人数
〖壹〗 、截至2023年7月31日,山东艾滋病患者人数21900人 。各市人数如下:临沂市37人、聊城市为14人、潍坊市12人 、菏泽市11人、泰安市10人、淄博市9人 、济宁市7人、青岛市6人、枣庄市4人 、日照市3人、东营市2人、烟台市2人。依据《2022年全国HIV/AIDS疫情估计数据收集和使用指南》,2022年山东济南艾滋病人数是1108人,相比较去年同期增长2%。
〖贰〗 、人 。通过查询滨州市政网可知 ,2022年滨州艾滋病感染人数是5人,2022年上半年滨州金色阳光公益服务中心累计干预高危人员350人,动员检测279人 ,发现HIV感染者5人。
〖叁〗、022年山东济南艾滋病人数是1108人。根据山东济南广播电视台新闻中心《早安山东》中,截止到2022年7月份,发现山东济南艾滋病病毒感染者和病人有1108人 ,相比较去年同期增长2% 。
〖肆〗、022年山东的艾滋病人数达21900例。通过查询相关公开信息显示,全省累计报告现存活艾滋病病毒感染者和病人21900例,报告死亡病例2996例。
〖伍〗、00例 。艾滋病是一种危害性极大的传染病 ,由感染艾滋病病毒(HIV病毒)引起,HIV是一种能攻击人体免疫系统的病毒,把人体免疫系统中最重要的CD4T淋巴细胞作为主要攻击目标 ,大量破坏该细胞,使人体丧失免疫功能,截至2022年10月26日,在山东省东营市已有艾滋病感染者和病人200例。









