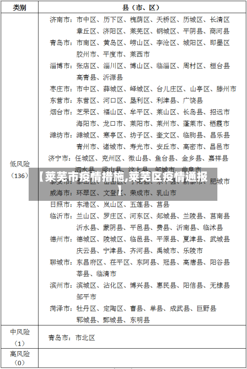
【莱芜市疫情措施,莱芜区疫情通报】

从淄博坐车到莱芜需要核酸检测证明吗

〖壹〗、需要 。据莱芜市疫情防控中心了解到 ,外地人员来莱返莱是需要查验48小时核酸检测阴性证明的。疫情防控,人人有责。

【莱芜市疫情措施,莱芜区疫情通报】-第1张图片

〖贰〗 、班次调整风险:受天气、交通管制等因素影响,部分班次可能临时取消或延误 ,出行前需关注客运公司通知;防疫要求:若遇特殊时期(如疫情) ,需配合车站查验健康码、行程卡或核酸检测证明,具体以当地政策为准 。

【莱芜市疫情措施,莱芜区疫情通报】-第2张图片

〖叁〗 、证明核验:需执行48小时内核酸阴性证明核验制度,未持证明者可能影响正常通行 。隔离要求:实施抵津后14天居家隔离(同户同室) ,期间不得外出。核酸检测:需在抵津后第3(隔离满48小时) 、14日进行核酸检测,所有检测结果为阴性方可解除隔离管理。

【莱芜市疫情措施,莱芜区疫情通报】-第3张图片

〖肆〗、可以 。截止到近来,山东省济南和淄博已经是低风险地区了 ,只需要手持48小时的核酸检测证明即可正常往返两地。近来山东的疫情已经得到了很好的控制,不需要担心往返问题。济南,别称泉城 ,山东省辖地级市、省会 、副省级市、特大城市、济南都市圈核心城市,国务院批复确定的环渤海地区南翼的中心城市 。

莱芜香山独路收门票吗

莱芜香山独路不收门票,免费游览。莱芜香山独路位于莱芜市北部山区 ,包含王石门“天上人家 ” 、独路唐朝板栗园和香山等景区。景区内山势蜿蜒曲折,沟壑纵横,大气磅礴 ,植被茂密 ,空气清新,原始生态环境优良,山中烟雾弥漫 ,漫步其中如诗如画令人陶醉 。苍龙峡莱芜门票? 莱芜苍龙峡门票费用是合理的。

莱芜香山独路收门票吗?莱芜香山独路不收门票,免费游览。莱芜香山独路位于莱芜市北部山区,包含王石门“天上人家”、独路唐朝板栗园和香山等景区 。景区内山势蜿蜒曲折 ,沟壑纵横,大气磅礴,植被茂密 ,空气清新,原始生态环境优良,山中烟雾弥漫 ,漫步其中如诗如画令人陶醉。

景区等级:AAAA级门票费用:原价80元,现价60元(网上预定)开放时间:08:00-18:00(18:00停止入园)景区电话:0634-5871999景区地址:山东省莱芜市莱城区大王庄镇政府西行1公里交通指南 乘车路线:在莱芜长途汽车站内乘坐K206路到大王庄下车,转乘王石门小公交进入景区。

路线一:章丘-莱芜交界群山自驾游(自然风光为主)此路线全程硬化路面 ,适合电车或轿车 ,无需门票且气温比市区低约七八度 。

石谷解要门票吗,景区复苏门票优惠

石谷解登山免费,但周边部分景点可能收费 。石谷解位于福建省莆田市仙游县西苑乡,主峰海拔1803米 ,是莆田市境内比较高峰。游客前往石谷解登山无需购买门票。但周边的一些景点,如九座寺与无尘塔,可能需5 - 10元门票 ,部分时段(如下午4点后)或可免票;九鲤湖以九漈瀑布闻名,下午4:30后也可能免票 。

石谷解近来无需门票,可免费进入游览。作为莆田市仙游县境内的热门徒步景点 ,石谷解以原始的自然风光和闽中第一高峰(海拔1803米)的称号吸引众多户外爱好者。以下是相关的补充信息,供借鉴: 路线与交通 位置:导航至“石谷解”或“溪头村 ”(仙游县西苑乡),起点通常从溪头村开始徒步 。

石谷解近来不收取门票费用 ,游客可免费进入游览。石谷解位于福建省莆田市仙游县,是闽中第一高峰,海拔1803米 ,以原始自然风光和徒步登山路线著称。这里山势险峻、植被茂密 ,尤其适合户外爱好者探秘 。

仙游石谷解近来不收取门票费用,可免费游览。其他旅游信息补充 停车费用 景区入口附近有停车场,小型车通常收费10-20元/次 ,具体以现场公示为准。 住宿与餐饮 周边村民提供简易民宿,费用约50-150元/晚 。建议自备干粮或尝试当地农家菜,人均消费约30-50元。

免门票。为了进一步贯彻落实消费拉动经济有关政策要求 ,切实回馈广大游客一直以来对甘泉大峡谷景区的厚爱,助推文化旅游产业加快复苏,甘泉大峡谷景区推出免门票优惠政策 ,现将有关事宜公告如下: 优惠时间 2023年3月1日—2023年4月30日 优惠内容 面向全国游客实行免门票政策 。

若前往石谷解,建议自驾,可导航至“仙游溪头村 ” ,村内有免费停车场,从莆田市区出发大约需要5小时,不过山路蜿蜒 ,驾驶时需格外谨慎 。石谷解登山免费 ,但周边如九座寺 、无尘塔等景点可能需5 - 10元门票,部分时段还可免票。

莱芜雪野湖风景区门票多少钱,莱芜雪野湖好玩吗,要门票吗

〖壹〗、莱芜雪野湖风景区门票费用为50元,但根据最新信息 ,景区全年全天开放且门票免费。关于莱芜雪野湖是否好玩:风景优美:莱芜雪野湖风景区拥有广阔的湖面和周围秀美的山水风光,是济南市莱芜市的著名风景名胜 。游客可以在此欣赏到华山森林公园、湖国家湿地公园等自然景观,感受大自然的宁静与壮美。

〖贰〗 、雪野湖旅游攻略 基本信息 景区等级:虽未评定等级 ,但景色优美,值得一游。门票费用:免费开放,无需购票 。开放时间:全天开放 ,游客可随时前往。景区电话:0531-88666881,如有疑问可拨打询问。景区地址:山东省济南市莱芜区242省道雪野镇北部25公里处,交通便利 。

〖叁〗、成人票:48元儿童票:20元优待政策:老人:70周岁(含)以上的老年人 ,凭本人身份证、老年证可免费参观;65周岁(含)-70岁(不含)的老人可享受半价优惠,但必须有60周岁以下身体健康的成年人陪同。儿童:身高4米(不含)以下的儿童可免费参观;身高4米(含)以上的儿童可享受半价优惠。

〖肆〗 、莱芜雪野湖的票价是多少?免费的 。雪野湖位于莱芜市北部,交通便利 ,风景秀丽 ,物产丰富。是景区的主要景观,也是济南50公里都市圈内最大的水面。水面面积15平方公里 。湖面开阔,岸线曲折 ,群山环抱 。环湖有航空科技体育园 、++滩浴场、文昌阁等景点。

相关推荐

  • 疫情逆市收官/疫情逆转

    疫情逆市收官/疫情逆转

    POP系列收官之课:私域招生能力,是解危之计还是进阶之路?〖壹〗、私域招生能力既是解危之计,也是进阶之路。在疫情冲击、行业同质化竞争加剧的背景下,私域招生能力能帮助机构突破增长困境,实现逆势发展;同时,它也是机构构建长期竞争力、实现可持续进阶的核心能力。疫情期间绝味逆势开店的底气究竟在哪里?〖壹〗、绝味在疫情期间逆势开店的底气主要来源于其健康的财务状况、...

    2026/04/03
  • 金华市近日疫情/金华市近日疫情情况

    金华市近日疫情/金华市近日疫情情况

    义乌新增16例阳性人员,其中13例为集中隔离发现,3例为居家隔离发现!金华...〖壹〗、义乌8月11日21时至8月12日9时新增16例新冠病毒阳性感染者,其中13例为集中隔离发现,3例为居家隔离发现。以下是详细情况及金华疾控紧急提醒的核心内容:义乌疫情通报新增病例:8月11日21时至8月12日9时,义乌市新增16例初筛阳性人员,经复核均为阳性。其中13...

  • 乌苏市疫情隔离/乌苏市疫情最新要求

    乌苏市疫情隔离/乌苏市疫情最新要求

    主管乌苏市疫情指挥部工作是谁主管乌苏市疫情指挥部工作是王新军同志。乌苏疫情爆发以来,地区行署副专员、地区公安局党委书记、局长王新军同志亲临现场,先后看望慰问了疫情防控卡点、封控小区和指挥部工作人员,并亲自坐镇指挥,带领全局民辅警共同抗疫。马兴瑞。通过查询相关资料显示,乌鲁木齐天山区疫情指挥部负责人是马兴瑞,马兴瑞,男,汉族,1959年10月生,山东郓城人,...

  • 五个市没有疫情/近来为止没有疫情的地级市

    五个市没有疫情/近来为止没有疫情的地级市

    全国唯一零疫情的城市〖壹〗、尽管拉萨市近来是全国唯一的零疫情城市,但疫情防控工作不容忽视。未来,拉萨市需持续加强医疗卫生服务体系建设,提高公众健康意识,并继续深化世界合作,以应对可能出现的疫情挑战。综上所述,拉萨市在疫情防控方面取得了显著成效,这得益于政府的有力措施、公众的积极响应和世界合作的支持。展望未来,拉萨市应继续保持警惕,加强防控工作,确保人民群众...

  • 禹州市疫情数(禹州市疫情情况)

    禹州市疫情数(禹州市疫情情况)

    截至1月11日24时禹州本轮疫情共报告确诊病例275例〖壹〗、截至1月11日24时,许昌市本轮疫情共报告确诊病例275例,均在禹州市。近来,已全部闭环转运至省定点医院救治。275例确诊病例中,临床普通型48例,轻型227例。从1月11日开始,以乡镇为单位,下沉工作力量,全部严格实行封闭管理,兜住兜实社区防控“网底”,最大限度减少疫情传播蔓延风险。〖贰〗、河...

    2026/04/03
  • 邳州市疫情影响/邳州市疫情严重吗

    邳州市疫情影响/邳州市疫情严重吗

    邳州人民商场被封了吗〖壹〗、没有。邳州人民商场位于江苏省徐州市邳州市运河街道。通过查询邳州市疫情防控中心官方网站发布的消息了解到,截至2022年12月21日,该市的人民商场没有出现新冠确诊病例,属于低风险区域,因此市没有封的。游客只需要驾车前往即可进行游玩。〖贰〗、能去的。通过查询相关公开资料信息截止于2022年11月1日邳州市疫情防控指挥部防控管理措施为...

  • 崇州市疫情封路/崇州市封城了吗

    崇州市疫情封路/崇州市封城了吗

    崇州疾控:请主动报备〖壹〗、崇州市疾病预防控制中心发布健康提醒,呼吁市民继续绷紧疫情防控弦,落实个人防护措施,并针对当前疫情形势提出具体防控建议,具体内容如下:关注重点地区轨迹,主动报备配合管理市民需关注天津市、上海市、呼伦贝尔市发布的病例或无症状感染者行动轨迹。〖贰〗、崇州市疾控中心提示:3月14日0时后自云南瑞丽来崇返崇人员需主动向社区报备,并配合防疫...

  • 贵阳市抗击疫情/贵阳市应对新型冠状病毒感染的肺炎疫情防控工作方案

    贵阳市抗击疫情/贵阳市应对新型冠状病毒感染的肺炎疫情防控工作方案

    贵阳市总工会紧扣“引、帮、助、兜”抗击疫情助力企业复工复产_百度...〖壹〗、贵阳市总工会通过“引、帮、助、兜”四路径抗击疫情并助力企业复工复产,具体措施如下:“引”——思想引领发挥桥梁纽带作用,向全市职工发出疫情防控《倡议书》,配合党委政府落实防疫部署,动员职工参与疫情防控阻击战。〖贰〗、企业停工停产在一个工资支付周期内的,企业应按劳动合同规定的标准支...

  • 东营市战疫情(东营市政府疫情公告)

    东营市战疫情(东营市政府疫情公告)

    近来国内哪个省疫情最严重根据2025年1月至9月的全球疫情数据,基孔肯雅热病毒在美洲地区、法国海外属地(如留尼汪)以及中国广东省的疫情最为严重。美洲地区美洲在此期间报告了28万例疑似和确诊病例,占全球总病例数的一半以上,是疫情最集中的区域。江苏省是近来全国疫情最为严重的省份之一。根据最新的中高风险区域名单,江苏省拥有2个高风险地区和50个中风险地区。8月...

    2026/04/03
  • 【德州市流感疫情,德州市流感疫情最新消息】

    【德州市流感疫情,德州市流感疫情最新消息】

    2024年时间过半,下半年德州市免疫预防管理工作这么干〖壹〗、完善多病共防体系:将麻疹、风疹、流脑等疫苗可预防传染病纳入监测范围,利用医疗机构哨点监测数据,每季度发布传染病风险评估报告。提升实验室检测能力:市疾控中心新增百日咳杆菌核酸检测项目,各县(市、区)配备快速抗原检测设备,缩短病例确诊时间。〖贰〗、十部门联合印发的《全国疾病预防控制行动方案(2024...

返回顶部