江苏十三个城市
第一名:盐城,面积为16972平方公里。盐城拥有江苏省最长的海岸线 、最大的沿海滩涂 。第二名:徐州 ,面积为11258平方公里。徐州是交通枢纽城市,京杭大运河和两大铁路干线在此交汇。第三名:淮安,面积为10072平方公里。淮安是国家历史文化名城,拥有多个国家级城市荣誉 。
常州常州是长江三角洲地区中心城市之一 ,制造业基础良好,在新能源汽车及零部件、智能装备、新材料等产业发展迅速,文化旅游资源也较为丰富 ,如中华恐龙园等。
常州,面积4385平方公里,是长江文明和吴文化的发源地之一 ,有着“中吴要辅 ”的美誉。1 镇江,面积3843平方公里,古称“润州” ,曾是江苏省的省会,现在是长江三角洲的重要城市之一 。
首先介绍一下江苏十三个市分别为:南京、无锡 、徐州、常州、苏州 、南通、连云港、淮安 、盐城、扬州、镇江 、泰州、宿迁。在这些城市中,我个人会选取定居在连云港 ,连云港听名字就可以知道,她是一座海港城市。
江苏省的十三个设区市为:苏州、南京 、无锡、南通、常州、徐州 、盐城、淮安、宿迁 、镇江、连云港、扬州 、泰州 。从经济地位来看,苏州、南京、无锡是江苏省内GDP超万亿元的头部城市,在全省经济发展中占据重要地位。
全国疫情“中高风险”地区一览
〖壹〗 、截至近来 ,国内共有2个高风险地区,76个中风险地区,主要分布在陕西省、河南省、浙江省等地 ,以下为详细信息(数据不包括港澳台地区):高风险地区:具体地区名单会随疫情形势动态调整,可通过权威渠道实时查询。
〖贰〗 、查询方式:点击进入上海本地宝的风险专题页面,可获取全面的风险地区数据 。附加功能:关注微信公众号“上海本地宝 ” ,在对话框搜索【风险】,即可便捷获取实时更新的全国疫情风险等级和中高风险地区名单。注意:以上数据仅限于中国大陆地区,不包括港澳台。
〖叁〗、通过全国疫情风险等级查询小程序进行查询 。
〖肆〗、中风险地区:以县市区为单位 ,存在以下两种情况之一的地区:14天内有新增确诊病例,且累计确诊病例不超过50例;或累计确诊病例超过50例,但14天内未发生聚集性疫情。低风险地区:以县市区为单位 ,无确诊病例或连续14天无新增确诊病例的地区。
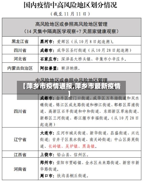
〖伍〗、截至3月21日24时,全国现有38个高风险地区,602个中风险地区。以下是高风险地区的详细名单:天津市 西青区(2个):精武镇“和光尘樾”一期建筑工地,西营门街跃升里商业街西区(三区) 。河西区(1个):天塔街清海湾大众浴池。滨海新区(1个):天津临港经济区东方星城。
〖陆〗 、全国疫情高中低风险区信息可通过国家政务服务平台或国务院客户端的疫情风险等级查询服务获取 ,具体操作如下:查询入口:在百度App搜索框输入【疫情风险等级查询】,点击搜索结果中的国家政务服务平台或国务院客户端提供的查询服务 。操作步骤:进入查询页面:点击搜索结果中的“疫情风险等级查询”服务。
宿迁市疫情严重吗?
不严重。截止至2022年11月11日,宿迁市防疫要求规定 ,宿迁市已经实现新冠肺炎病例数清零的壮举,属于低风险地区,安全出行 。旅游区任何人都可以去 ,还需要携带健康码。
截止至2022年3月17日,江苏省宿迁市并非全域低风险地区,其中宿城区龙河镇秦祠村十组为中风险地区 ,其余地区为低风险地区。具体说明如下:中风险地区:宿城区龙河镇秦祠村十组被划定为中风险地区,需按照当地疫情防控要求采取相应管控措施,如限制人员流动、加强核酸检测频次等 。
江苏宿迁休闲娱乐场所暂停营业。江苏宿迁休闲娱乐场所暂停营业 ,宿迁市新冠肺炎疫情联防联控指挥部办公室发布通报,针对当前疫情防控形势严峻复杂。由于新冠肺炎疫情的原因,对于外来人员,不持有48小时核酸是不给住的 。

江苏省十三个地级市
第一名:盐城 ,面积为16972平方公里。盐城拥有江苏省最长的海岸线、最大的沿海滩涂。第二名:徐州,面积为11258平方公里。徐州是交通枢纽城市,京杭大运河和两大铁路干线在此交汇 。第三名:淮安 ,面积为10072平方公里。淮安是国家历史文化名城,拥有多个国家级城市荣誉。
江苏省十三个地级市分别为南京市 、无锡市、徐州市、常州市 、苏州市、南通市、连云港市 、淮安市、盐城市、扬州市 、镇江市、泰州市、宿迁市 。由来:“江苏十三太保 ”是这十三个地级市的统称,2019年新冠肺炎疫情期间 ,各地纷纷驰援湖北,该称号由此而来。
在经济发展上,江苏整体呈现出均衡发展的格局。2024年江苏省13个地级市的GDP情况显示 ,苏州、无锡 、常州、南通、南京是万亿级城市;徐州GDP突破9500亿元,正向万亿级迈进;扬州 、盐城、泰州是7000亿级的城市;镇江、淮安为5000亿级城市且增速亮眼;宿迁 、连云港达到了4000多亿的体量,正在冲刺5000亿目标 。








