-
市疫情政策调整最新(市疫情最新消息)
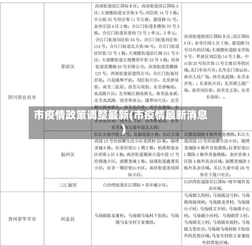
官宣最新回国隔离政策:全国各口岸入境最新政策!北京口岸入境隔离政策调整为10+7,全国其他口岸多维持28天隔离监控,各地政策略有差异。中国官宣放宽入境政策,海外华人回国隔离时间调整为“7天集中隔离医学观察+3天居家健康监测”,民航局也调整...
官宣最新回国隔离政策:全国各口岸入境最新政策!北京口岸入境隔离政策调整为10+7,全国其他口岸多维持28天隔离监控,各地政策略有差异。中国官宣放宽入境政策,海外华人回国隔离时间调整为“7天集中隔离医学观察+3天居家健康监测”,民航局也调整...